热点新闻
当前位置:首页 > 新闻资讯 > 热点新闻
【法治热点早知道】女子称“试岗第一天被要求陪睡”,警方最新通报
时间:2024-11-11浏览数:796

 女子称“试岗第一天被要求陪睡”,警方最新通报

图片

  近日,有网民发文称,她通过BOSS直聘平台应聘上西安某公司经理助理一职,但在试岗第一天却遭遇该公司一名负责人的“陪睡”暗示,此事引发关注。9日晚,西安市公安局雁塔分局发布警情通报↓(@雁塔公安、环球时报)

图片

 

◇ 快 讯

 1.我国南海部分岛礁标准名称公布:11月10日,为进一步规范有关地名的使用,自然资源部、民政部将我国南海部分岛礁标准名称予以公布。中国地名委员会1983年4月受权公布的《我国南海诸岛部分标准地名》和自然资源部、民政部2020年4月公布的《自然资源部民政部关于公布我国南海部分岛礁和海底地理实体标准名称的公告》继续有效,请社会各界规范使用已公布的标准名称。(自然资源部官网)

上下滑动查看

▼▼▼

图片

  2.56件流失文物艺术品回归祖国:56件流失文物艺术品近日从意大利回归祖国怀抱。据介绍,2022年10月、2024年4月,意大利文物宪兵分别向我国通报3件和53件其查获的疑似中国文物信息。国家文物局根据专家鉴定和法律研判结果,向意方提供了翔实的鉴定意见和法律依据报告,并通过外交渠道向意大利政府正式提出返还要求,意方决定返还这56件文物艺术品。(新华社)

图片

  3.《土壤污染源头防控行动计划》印发:生态环境部等七部门近日联合印发《土壤污染源头防控行动计划》,要求从源头上减少土壤污染和受污染土壤的环境影响,全面管控土壤污染风险,切实保障人民群众吃得放心、住得安心。(央视网)

 

◇ 热 点

 1.DNA比对成功:36年前,江西南昌的邹阿姨与女儿失散。丈夫因病离世后,她独自抚养着其他子女,期望可以找回失散的女儿。今年3月,邹阿姨的儿子看到南昌市公安局发布的《关于征集拐卖妇女儿童犯罪线索的通告》,立即带着邹阿姨来到青云谱分局求助。10月,公安部传来消息:邹阿姨的DNA样本与福建籍女子方某成功比中。近日,认亲会上,邹阿姨哽咽着抱住女儿,相约回家团聚。(中国警察网、江西公安)

图片

  2.杨荣森,二次被查:据广东省纪委监委消息,原广东省旅游局党组书记、局长杨荣森涉嫌严重违纪违法,目前正接受广东省纪委监委纪律审查和监察调查。2015年9月,广东省政协十一届十二次常委会议表决通过撤销杨荣森的省政协委员资格。当时披露,杨荣森因严重违纪,已被撤销党内职务和行政撤职。自此9年后,杨荣森再度被查。(中新社广东发布)

图片

  3.女子抢民警配枪?警方最新通报:日前,网传四川绵阳警方在处理一起纠纷时,当事女子抢处警民警腰间配枪,引发热议。9日,绵阳市公安局经开区分局发布警情通报称,当事女子张某某因孩子抚养权问题与前夫发生纠纷。民警调解过程中,情绪激动的张某某上前夺取辅警腰间警棍,被当场控制带离现场。目前,公安机关已对张某某作出行政处罚。(中国警察网)

图片

  4.幼师体罚学生被采取强制措施:日前,安徽六安一家长曝光某民办幼儿园幼师体罚学生,引发关注。9日,六安市金安区教育局通报称,7日,该局接到家长关于六安市快乐阳光爱贝贝幼儿园(民办)教师体罚学生的反映,迅速会同公安、属地街道组成专班调查核实。经调查,该幼儿园中(1)班教师靳某存在体罚学生行为。8日,公安机关依法对靳某采取强制措施。六安市金安区教育局已责令该幼儿园进行全面整顿,对在现场却未劝阻的2名保教人员进行相应处理。同时,安排专人对幼儿进行心理安抚。(央广网、金安发布)

图片

  5.求爱不成将女子杀害,男子潜逃23年后被抓获:近日,经过四川、云南两地警方接力,民警成功抓获一名潜逃23年的命案在逃人员。据了解,23年前,犯罪嫌疑人朱某昆向受害人求爱未果,遂心生恨意将对方残忍杀害,随后潜逃。目前,朱某昆已被四川乐山市犍为县公安局依法刑事拘留,案件正在进一步侦办中。(中国警察网)

图片

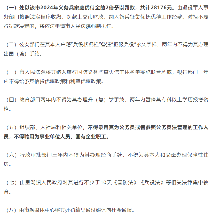
  6.03年男子拒服兵役,受8项惩戒:近日,广东省普宁市人民政府征兵办公室发布情况通报,对该市一名拒服兵役青年作出相应处罚。通报称,洪某某,男,2003年出生。2024年9月12日到某集团军服兵役,洪某某依法服兵役意识淡薄,态度消极,经反复教育未果,洪某某仍然拒绝履行兵役义务。依据《中华人民共和国兵役法》和《解决入伍新兵拒服兵役问题暂行办法》,决定对洪某某拒服兵役行为做出如下处罚↓(人民网)

上下滑动查看

▼▼▼

图片

  7.揪心一幕!孩子蹲地玩耍被卷入车底:近日,江西于都。一名男孩蹲在路边空地上玩耍,其身后有一辆白色汽车逆向停放。之后,驾驶人肖某走到车旁,弯腰看了看左前轮胎后,径直打开车门上车,丝毫未发现前方的男孩。随后肖某启动车辆向右前方行驶,直接将男孩卷入了车底。万幸男孩未遭到碾压,无生命危险。交警调查认定,肖某对车辆周边情况观察不足,未确保安全通行,负事故全部责任。(公安部交通管理局)

 

  8.多次将虫子投进火锅蘸料敲诈,女子获刑7个月:在北京一家海底捞门店内,一名女顾客称在火锅蘸料里吃出了虫子,并且在大声吵闹要求投诉。为了息事宁人,店长赔偿该女子共5000元。然而,随后几个月内,该企业旗下多家门店均遇到同样情况。经过公安机关调查,该女子在趁服务员不在现场时,将虫子投放进火锅蘸料内后,对火锅店进行勒索。李某被判处有期徒刑7个月,并处罚金人民币15000元。(人民日报、 北京时间)

  9.妇幼保健院内被暗装摄像头,官方通报:日前,有网民发视频爆料称,在河南安阳市妇幼保健院内发现隐藏的针孔摄像头。事后,警方赶到现场,针对非法偷拍摄像头进行取证拆除。9日,安阳市妇幼保健院发布情况通报称,10月17日,该院职工发现被偷拍后及时报警,公安机关迅速行动,当天即抓获违法行为人,并依法对其采取行政拘留。事件发生后,该院高度重视,并于当天使用专业设备对全院进行全面排查,未发现其他监视监听装置。(环球时报)

图片

  10.女大学生来上海应聘,第二天竟集体消失:今年5月中旬,足浴店老板陈某向上海宝山警方报案,称他刚从武汉招聘的女大学生次日集体消失。原来,前不久陈某在微信群看到招工广告后,因店内人员紧缺,便前往武汉一中介公司,从现场大量应聘者中选中3名女按摩师,并支付2万多元的中介费。在三人消失后,中介公司却以“店内有不正规服务”为由拒绝退款。警方查明,这三名女孩去上海时,还购买第二天的返程车票,在分工明确的犯罪团伙内,负责冒充所谓的“按摩师”配合演戏。目前,27名嫌疑人已悉数到案。(上海广播电视台)

 

◇ 域 外

1.以军声明:拒绝接受 以色列军方当地时间9日发表声明,拒绝接受全球粮食安全专家对加沙地带北部部分地区发生饥荒的警告,称研究人员依赖“片面、有偏见的数据和肤浅的既得利益者”作为消息来源。联合国世界粮食计划署“粮食安全阶段综合分类”(IPC)饥荒审查委员会(FRC)8日发出警告称,加沙地带北部部分地区极有可能发生饥荒,交战各方必须立即采取行动,以缓解灾难性局势。(环球网)

  2.“伊朗向特朗普发出信号”:据法新社11月9日报道,在华盛顿指责德黑兰参与对其当选总统特朗普的暗杀计划之后,伊朗9日向特朗普发出了一个开放的信号,呼吁他对伊朗采取新政策。报道称,负责战略事务的伊朗副总统穆罕默德·贾瓦德·扎里夫对媒体说:“特朗普先生应当表明,他不会沿袭过去的错误政策。”(参考消息)

  3.普京签署,正式批准:俄罗斯总统普京9日签署法律文件,批准俄方早些时候与朝鲜签署的《全面战略伙伴关系条约》。今年6月19日,普京与朝鲜劳动党总书记、国务委员长金正恩在平壤签署《全面战略伙伴关系条约》。俄罗斯国家杜马(议会下院)10月24日通过该条约,俄联邦委员会(议会上院)11月6日批准该条约。(新华社)

 

◇ 拾 趣

 市民散步时捡到的“鸟届二哈”竟是国保:近日,江苏南京的刘先生在秦淮河边散步时,偶然在草丛里发现一只鹦鹉,确定无明显外伤后,刘先生将其装入纸箱并送到派出所求助。民警通过观察辨认,又搜索资料,得知小家伙名为葵花凤头鹦鹉,素有“鸟界二哈”之称。它总是充满旺盛的精力,外向活泼、聪明机灵,喜欢与人类亲密接触。果不其然,小家伙见到民警后很是自来熟,主动跳到肩头与民警亲昵,一会儿又蹦到办公桌上,不客气地嗑起民警为它找来的瓜子。次日,民警将其交给野生动物收容救护中心救助。(江苏省广播电视总台)
 

来源:中国普法

编辑:姜兰

审核:雷玲

签发:何国军