以案普法
当前位置:首页 > 新闻资讯 > 以案普法
三罪并罚!劳荣枝一审被判死刑,当庭提出上诉
时间:2021-09-10浏览数:1592
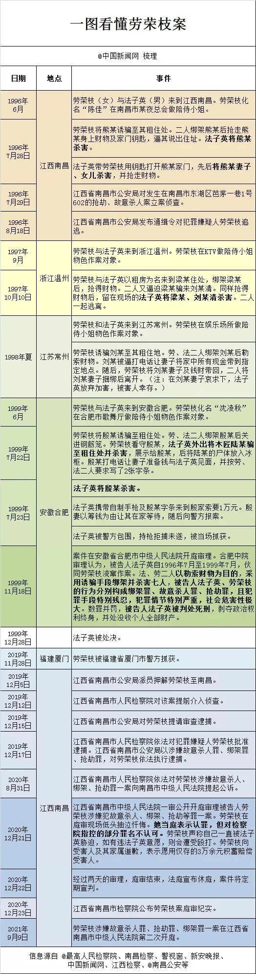
 2021年9月9日上午,江西省南昌市中级人民法院依法对被告人劳荣枝故意杀人、抢劫、绑架案进行一审公开宣判。以被告人劳荣枝犯故意杀人罪、抢劫罪、绑架罪,数罪并罚,决定执行死刑,剥夺政治权利终身,并处没收个人全部财产。
 
  经审理查明,被告人劳荣枝与法子英(已另案判决)系情侣关系。1996年至1999年间,二人共谋并分工,由劳荣枝在娱乐场所从事陪侍服务,物色作案对象,由法子英实施暴力,先后在江西省南昌市、浙江省温州市、江苏省常州市、安徽省合肥市共同实施抢劫、绑架、故意杀人4起。案发后,劳荣枝使用“雪莉”等化名潜逃,并于2019年11月28日被公安人员抓获归案。
 
图片
资料图:劳荣枝。南昌中院供图
 
图片
图片
图片
  资料图:法子英抓捕现场。来源:警视窗
 
  法院经审理认为,被告人劳荣枝伙同他人故意非法剥夺被害人生命,其行为已构成故意杀人罪;以非法占有为目的,采取暴力、威胁手段抢劫被害人财物,其行为已构成抢劫罪;以勒索财物为目的绑架被害人,其行为已构成绑架罪。劳荣枝在共同犯罪中起主要作用,系主犯,应当按照其所参与的全部犯罪处罚。劳荣枝归案后,如实供述自己常州绑架的事实,系坦白。劳荣枝故意杀人致五人死亡;抢劫致一人死亡,抢劫数额巨大,并具有入户抢劫情节;绑架致一人死亡,勒索赎金7万余元,犯罪情节特别恶劣,手段特别残忍,主观恶性极深,人身危险性和社会危害性极大,后果和罪行极其严重,应依法惩处。虽有坦白情节,但不足以从轻处罚。劳荣枝犯数罪,应依法予以并罚。遂作出上述判决。
 
  一审宣判后,被告人劳荣枝当庭表示上诉。
 
  被告人亲属、人大代表、政协委员、媒体记者及部分群众旁听了宣判。
 
图片
 
 
 

了解更多

 

身负7条人命,劳荣枝出庭受审,不认可部分指控!哭诉自己也是受害者……

 

身背7条人命,劳荣枝被提起公诉!涉嫌这几项罪名

 

“女魔头”被批捕!

 

诱杀7人的女逃犯劳荣枝拒绝家人为其请律师,警方回应!

 

色诱被害人,身负7条人命,潜逃20年的“女魔头”落网!当年视频曝光……

 

来源:央视新闻客户端